Opis
Kurs Jak Zacząć Pisać Pracę Dyplomową?
Zanim przejdziesz dalej, odpowiedz na te pytania:
- Nie wiesz, od czego zacząć pisanie?
- Nie potrafisz zaplanować pisania?
- Nie masz motywacji do pisania?
- Pisanie Cię po prostu wku****??
- Nie masz jeszcze tematu, bibliografii planu?
- Nie potrafisz znaleźć literatury?
- Nie wiesz jak zacząć pisać rozdział teoretyczny?
- Nie wiesz jakie badania przeprowadzić?
Jeśli odpowiedziałeś tak, to ten kurs jest dla Ciebie!!
To bardzo konkretny materiał. Nie ma tu miejsca na lanie wody i niepotrzebne gadanie. Zobacz, nawet opis jest króciutki. Szanuje Twój czas.
Co dokładnie dostaniesz?
Lekcje video
- Każda lekcja rozwiąże Twój konkrety problem.
- Dowiesz się jak zacząć konkretny etap
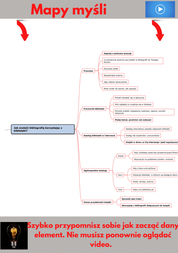
Mapy myśli
- Szybko przypomnisz sobie kluczowe informacje, potrzebne na danym etapie pisania.
- Nie musisz ponownie oglądać video
Dodatkowe materiały w PDF i DOC
- Przykłady, Checklisty, Przykładowe rozdziały, Plany, Prezentacje.
- Gotowce, na których możesz się wzorować. Dobrze wiem, że sama teoria to za mało. Teorię, to możesz przeczytać w książkach. Ja Ci daje konkrety.
Jakie są moduły kursu?
Od czego zacząć pisanie pracy?
Jak przełamać opór przed pisanie pracy?
Jak zmotywować się do pisania?
Jak współpracować z promotorem?
Jak zaliczyć seminarium dyplomowej?
Jak wybrać temat pracy dyplomowej?
Jak przygotować bibliografię?
Jak zacząć pisać plan pracy?
Nie mam czasu. Ile zajmie przerobienie materiałów?
Około 60 minut zajmie Ci przerobienie lekcji i przejrzenie materiałów dodatkowych. Nie musisz oglądać i czytać wszystkiego.
Stawiam na konkret. Ty nie masz przerabiać kursu- Ty masz pisać pracę.
Kiedy dostanę materiały?
- Opłacasz zamówienie.
- W max. 5 minut dostajesz dostęp do platformy szkoleniowej.
W jakiej formie dostanę materiały?
–>Dostaniesz dostęp do platformy szkoleniowej
–> Znajdziesz tam lekcje video, Pliki PDF, Doc i wszystkie materiały dodatkowe.
–> Możesz oglądać na każdym urządzeniu z przeglądarką internetową.
Bezwarunkowa gwarancja satysfakcji
Jeżeli kurs nie spełnił Twoich oczekiwań- zwrócimy Ci 100% Twojej inwestycji. Nie będziemy zadawać żadnych pytań, tylko zwrócimy gotówkę.
Nie znam Magistra na 5/ trafiłem tu z wyszukiwarki.
- Wejdź na blog Magister na 5 i dowiedz się więcej o naszej działalności.
- Sprawdź opinię>>
Klienci są zachwyceni















Klaudia –
Polecam ten kurs! Jestem zadowolona z zakupu 🙂 Mam już wszystko super zaplanowane 🙂
Amelia –
Doceniam Was naprawdę za to co robicie, bo każdy wasz materiał jest wprost idealny! Nie dość, że wszystko dokładnie, przystępnie wytłumaczone, to mega dużo pomocy, wzorów, przykładów. Z wami student czuje się bezpieczniej 🙂